为了激发应用心理学专业本科学生的学术研究兴趣,引导和支持学生在科研中学习,使学生早进课题、早进项目、早进团队,在各项创新实践活动和高水平科技创新竞赛中培养科学研究和实践创新能力,午夜av
特设立“本科生学术与科研创新计划”,遴选一批优秀教师担任学术导师对学生给予指导,现向午夜av
学生招募项目成员。具体要求通知如下:
一、招募对象
午夜av
应用心理学2020级、2019级、2018级本科生。
二、主要任务
1、在学术导师的指导下撰写课题申报材料、开展项目研究和撰写科研论文。
2、积极参加午夜av
组织的“科研工作坊”和学术导师组织的学术分享、小组讨论等交流活动,培养科研素质,提升科研能力。
3、在学术导师的指导下积极报名参加适合应用心理学专业学生的学科竞赛活动,力争取得优异成绩。
4、四川省哲学社会科学重点研究基地(心理健康教育研究午夜av
)将以科研项目经费的形式予以支持。
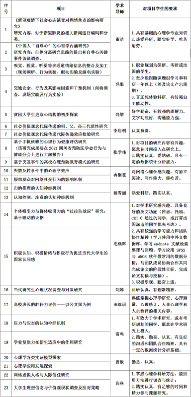
三、招募课题

四、招募要求及报名时间
1、原则上每个课题项目的学生参与总人数不超过5人,其中,2020级本科生2-3人。
2、原则上同一个学生同期只能报一个项目。
3、学生加入学术导师团队开展课题研究和培养周期原则上为一学年,也可与导师协商延长周期。
4、请有意向的同学于2020年10月31日(周五)22:00前将报名表以电子版形式发送至邮箱[email protected]。
午夜av
2020.10.27
心理午夜av
“本科生学术与科研创新计划”报名表.docx